반응형
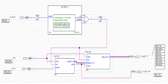
(4) DE2 보드 UART_RX 동작 내용

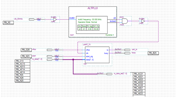
(4) DE2보드 UART_TX보드 동작내용

(4) UART ECHO BACK


● 입력 data값을 uart_rx의 입력으로 넣어주고, uart_rx의 출력된 data값을 tx를 통해 전송한다, 즉 send를 하자마자 받는값이 출력이 되는 과정이 나오는 것이다.
반응형
'일상 > SOC' 카테고리의 다른 글
| ART 비동기 통신 UART_TX (Transmitter) UART_RX (RECEIVER) (0) | 2021.06.10 |
|---|---|
| simple_U_processor VHDL/TESTBENCH (0) | 2021.06.10 |
| ps/2 keyboard DE2보드 동작/ps2통신 키보드 DE2 내용 및분석 (0) | 2021.06.10 |
| ps/2 keyboard testbench, ps/2키보드테스트벤치 parsing vhdl (0) | 2021.06.10 |
| Ps/2통신 - 키보드 receiver,ps/2 keyboard receiver VHDL,SOC,MODELSIM (0) | 2021.06.09 |